文字サイズ
小
中
大
HOME
サイトマップ
交通・アクセス
府中社協について
事業・サービス
会費・寄付について
よくある質問
お問い合わせ
HOME
府中社協について
事業・サービス
会費・寄付について
よくある質問
お問い合わせ
交通・アクセス
サイトマップ
サイト内検索
TEL.
042-364-5137
正規職員(地域福祉推進 相談支援 障害者支援)
募集要項(PDF)
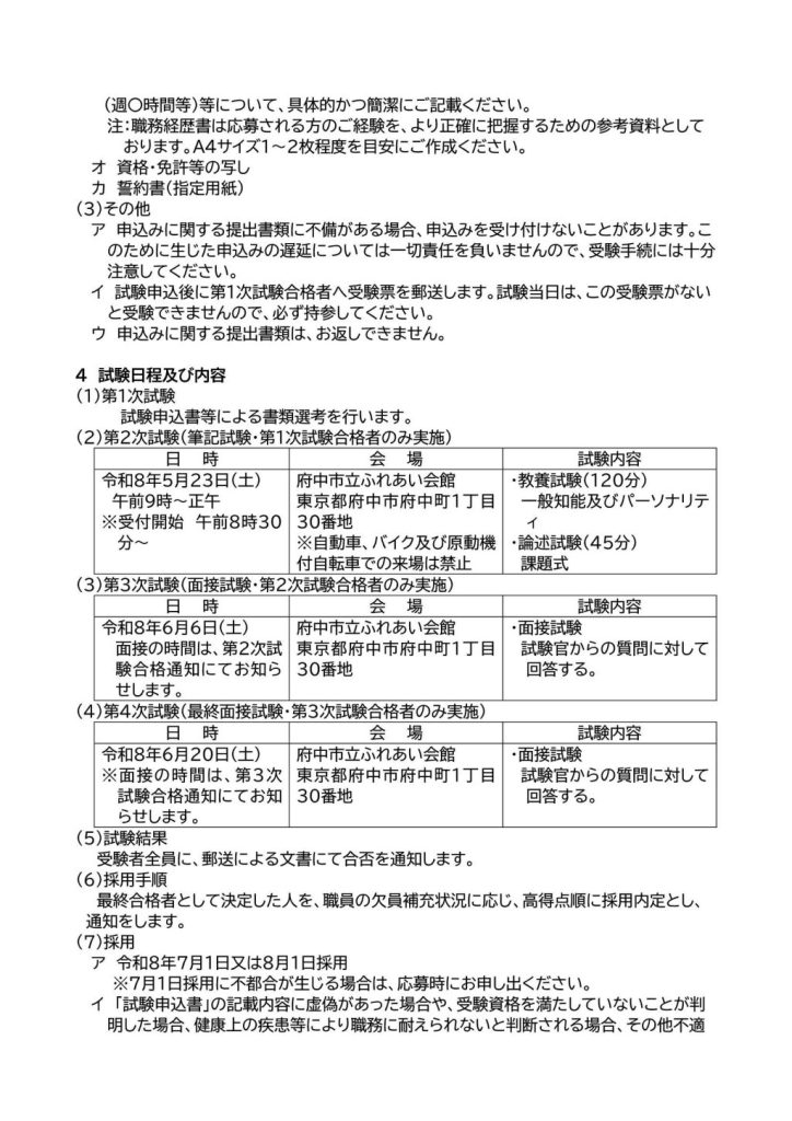
申込みに必要な書類
ア
試験申込書(指定用紙)
イ
受験票(指定用紙)
カ
誓約書(指定用紙)
広報誌
よんで²み~な 2026.6月号
広報誌を読む
CONTENTS
府中市社協
まちづくり
府中ボランティアセンター
権利擁護センターふちゅう
心身障害者福祉センター「きずな」
子ども発達支援センター児童発達支援部門
は~もにい
府中ケアサポートセンター
地域包括支援センター
府中市立ふれあい会館
職員募集
language