文字サイズ
小
中
大
HOME
サイトマップ
交通・アクセス
府中社協について
事業・サービス
会費・寄付について
よくある質問
お問い合わせ
HOME
府中社協について
事業・サービス
会費・寄付について
よくある質問
お問い合わせ
交通・アクセス
サイトマップ
サイト内検索
TEL.
042-364-5137
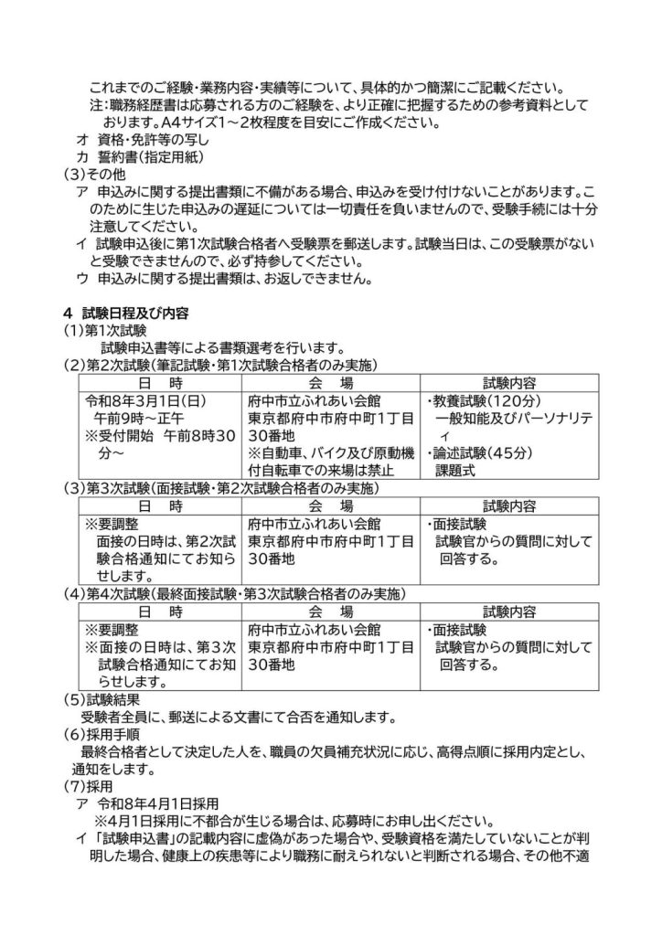
正規職員(地域福祉推進)(相談支援)(障害者支援)
募集要項(
PDFファイル
)
※募集要項に記載の応募書類(ア)試験申込書(
PDFファイル
)
募集要項に記載の応募書類(イ)受験票(
PDFファイル
)
募集要項に記載の応募書類(カ)誓約書(
PDFファイル
)
広報誌
Connectふちゅうvol.10
広報誌を読む
CONTENTS
府中市社協
まちづくり
府中ボランティアセンター
権利擁護センターふちゅう
心身障害者福祉センター「きずな」
子ども発達支援センター児童発達支援部門
は~もにい
府中ケアサポートセンター
地域包括支援センター
府中市立ふれあい会館
職員募集
language